收藏本站官方用户群天天打卡

 找回密码
 立即注册
搜索
返回列表 发新帖
查看: 661|回复: 7

[转发][国配][国产动画][布袋戏合集][霹雳布袋+金光布袋][1970][HDTV][1080P][闽南语中字(部分含国语)][14.91T][115]

[复制链接]
  • 打卡等级:热心大叔
  • 打卡总天数:193
  • 打卡月天数:0
  • 打卡总奖励:1918

1210

主题

190

回帖

8万

积分

社区挚友

积分
83387
发表于 2025-5-22 15:10:17 | 显示全部楼层 |阅读模式
购买主题 已有 4 人购买  本主题需向作者支付 300 铜板 才能浏览
  • 打卡等级:本地爷叔
  • 打卡总天数:524
  • 打卡月天数:25
  • 打卡总奖励:13993

417

主题

2412

回帖

2万

积分

版主

积分
21584

马年纪念勋章周年纪念徽章2026年纪念勋章

发表于 2025-5-22 15:32:54 | 显示全部楼层
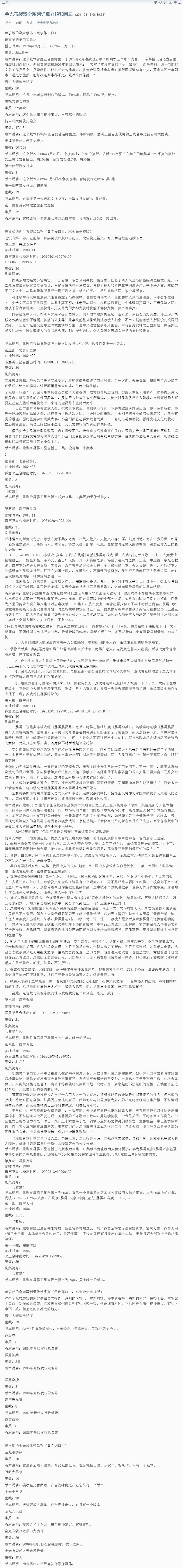
{:8_394:}要是有完整目录就更好,吾辈附赠一下金光和霹雳剧集历年的目录,只能说还算比较全吧。
金光布袋戏全系列详细介绍和目录.jpg


霹雳布袋戏剧集列表详细如下:
1988~1990年:
- 霹雳金光 (16集)
- 霹雳至尊 (15集)
- 霹雳孔雀令 (10集)
- 霹雳剑魂 (20集)
- 霹雳异数 (40集)
- 霹雳劫 (30集)
- 霹雳天阙 (30集)
- 霹雳紫脉线 (20集)
- 霹雳烽云 (20集)
- 霹雳天命 (14集)
- 霹雳狂刀 (60集)
- 霹雳王朝 (30集)
- 霹雳幽灵箭第一部 (25集)
- 霹雳外传之叶小钗传奇 (6集)
- 霹雳幽灵箭第二部 (20集)
- 霹雳英雄榜 (50集)
- 霹雳烽火录 (30集)
- 霹雳风暴 (40集)
- 霹雳狂刀之创世狂人 (50集)
- 霹雳雷霆 (30集)
- 霹雳英雄榜之江湖血路 (40集)
- 霹雳英雄榜之风起云涌一 (20集)
- 霹雳英雄榜之风起云涌二 (30集)
1991~1995年:
- 霹雳至尊 (15集)
- 霹雳剑魂 (20集)
- 霹雳异数 (40集)
- 霹雳劫 (30集)
- 霹雳天阙 (30集)
- 霹雳紫脉线 (20集)
- 霹雳烽云 (20集)
- 霹雳天命 (14集)
- 霹雳狂刀 (60集)
- 霹雳王朝 (30集)
- 霹雳幽灵箭第一部 (25集)
- 霹雳外传之叶小钗传奇 (6集)
- 霹雳幽灵箭第二部 (20集)
- 霹雳英雄榜 (50集)
- 霹雳烽火录 (30集)
- 霹雳风暴 (40集)
- 霹雳狂刀之创世狂人 (50集)
- 霹雳雷霆 (30集)
- 霹雳英雄榜之江湖血路 (40集)
- 霹雳英雄榜之风起云涌一 (20集)
- 霹雳英雄榜之风起云涌二 (30集)
1996~2000年:
- 霹雳金光 (16集)
- 霹雳至尊 (15集)
- 霹雳孔雀令 (10集)
- 霹雳剑魂 (20集)
- 霹雳异数 (40集)
- 霹雳劫 (30集)
- 霹雳天阙 (30集)
- 霹雳紫脉线 (20集)
- 霹雳烽云 (20集)
- 霹雳天命 (14集)
- 霹雳狂刀 (60集)
- 霹雳王朝 (30集)
- 霹雳幽灵箭第一部 (25集)
- 霹雳外传之叶小钗传奇 (6集)
- 霹雳幽灵箭第二部 (20集)
- 霹雳英雄榜 (50集)
- 霹雳烽火录 (30集)
- 霹雳风暴 (40集)
- 霹雳狂刀之创世狂人 (50集)
- 霹雳雷霆 (30集)
- 霹雳英雄榜之江湖血路 (40集)
- 霹雳英雄榜之风起云涌一 (20集)
- 霹雳英雄榜之风起云涌二 (30集)
2001~2005年:
- 霹雳英雄榜之争王记 (30集)
- 霹雳图腾 (20集)
- 霹雳异数之龙图霸业 (40集)
- 霹雳封灵岛 (20集)
- 霹雳兵燹 (48集)
- 霹雳刀锋 (30集)
- 霹雳异数之万里征途 (32集)
- 霹雳九皇座 (50集)
- 霹雳劫之阇城血印 (26集)
- 霹雳劫之末世录 (24集)
- 霹雳皇朝之龙城圣影 (40集)
- 霹雳剑踪 (30集)
- 霹雳兵燹之刀戟戡魔录 (30集)
- 霹雳兵燹之刀戟戡魔录2 (40集)
- 霹雳奇象 (40集)
- 霹雳谜城 (40集)
- 霹雳皇龙纪 (50集)
- 霹雳皇朝之铡龑史 (30集)
- 霹雳开疆纪 (40集)
- 霹雳神州 (30集)
- 霹雳神州Ⅱ之苍玄泣 (46集)
- 霹雳神州Ⅲ之天罪 (48集)
- 霹雳天启 (48集)
- 霹雳震寰宇之刀龙传说 (40集)
- 霹雳震寰宇之龙战八荒 (40集)
- 霹雳震寰宇之兵甲龙痕 (40集)
- 霹雳经武纪之枭皇论战 (40集)
- 霹雳兵燹之圣魔战印 (40集)
- 霹雳兵燹之问鼎天下 (40集)
- 霹雳战元史之天竞鏖锋 (40集)
- 霹雳战元史之动机风云 (40集)
2011年至今:
- 霹雳惊鸿之刀剑春秋 (20集,以章代集)
- 霹雳侠影之轰动武林 (1+30集,1为序章)

扩展资料
霹雳布袋戏,系指1988年「霹雳金光」,以素还真作为主缐衍生发展的江湖恩怨故事。霹雳系列由「十车书」黄强华职司编剧、「八音才子」黄文择统筹口白,从1988年的「霹雳金光」至2012年「霹雳战元史之天竞鏖锋」计已播出1778集。

收礼记录

zhoucw送出了红包x1!2025-05-22 15:36:44
  • 打卡等级:热心大叔
  • 打卡总天数:193
  • 打卡月天数:0
  • 打卡总奖励:1918

1210

主题

190

回帖

8万

积分

社区挚友

积分
83387
 楼主| 发表于 2025-5-22 15:39:10 | 显示全部楼层
史不得 发表于 2025-5-22 15:32
要是有完整目录就更好,吾辈附赠一下金光和霹雳剧集历年的目录,只能说还算比较全吧。

主要是太多了,没有时间去整理目录了,感谢补充
  • 打卡等级:本地爷叔
  • 打卡总天数:441
  • 打卡月天数:25
  • 打卡总奖励:4730

588

主题

1764

回帖

2万

积分

金牌会员

积分
21910

马年纪念勋章2026年纪念勋章

发表于 2025-5-22 15:42:53 | 显示全部楼层
史不得 发表于 2025-5-22 15:32
要是有完整目录就更好,吾辈附赠一下金光和霹雳剧集历年的目录,只能说还算比较全吧。

目录挺详细,记得以前玩过这游戏
  • 打卡等级:本地爷叔
  • 打卡总天数:375
  • 打卡月天数:18
  • 打卡总奖励:2291

12

主题

889

回帖

2999

积分

中级会员

积分
2999
发表于 2025-5-23 09:02:30 | 显示全部楼层
这个太赞了 必须支持阿 ,虽然 没看太多 但始终觉得很赞 支持了,115残念.............
  • 打卡等级:本地爷叔
  • 打卡总天数:493
  • 打卡月天数:24
  • 打卡总奖励:4736

3

主题

1万

回帖

2万

积分

金牌会员

积分
23541

2026年纪念勋章

发表于 2025-5-23 11:44:41 | 显示全部楼层
我们这倒是没看过,后来听说过
  • 打卡等级:本地爷叔
  • 打卡总天数:495
  • 打卡月天数:25
  • 打卡总奖励:4928

19

主题

168

回帖

7061

积分

高级会员

积分
7061

马年纪念勋章周年纪念徽章2026年纪念勋章

发表于 2025-11-10 16:55:50 | 显示全部楼层
压制技术绝绝子,美颜特效既视感!
  • 打卡等级:热心大叔
  • 打卡总天数:261
  • 打卡月天数:4
  • 打卡总奖励:2314

73

主题

351

回帖

4810

积分

中级会员

积分
4810
发表于 2025-12-8 18:16:01 | 显示全部楼层
大佬出手,品质无忧!
虽然『试点』『快速回复』,但我们依旧还是希望能得到你的真诚回复的~


您需要登录后才可以回帖 登录 | 立即注册

本版积分规则

Archiver|手机版|多看聚影

GMT+8, 2026-3-25 03:20 , Processed in 0.101387 second(s), 26 queries , Redis On.

Made with ♥ by Kevin in NYC.

©2024-2026 多看聚影

快速回复 返回顶部 返回列表